Share
Draw a card to set the intention for your research.
...
...
The Green Mind: A Field Guide to the First Intelligence
Listen to the article.
Narrated for the Circle · 4 mins
If you look at the Earth from space, you do not see humans. You do not see our cities, our internet cables, or our anxieties. You see green.
Plants make up 99% of the biomass of this planet. They dominate the landscape. And yet, we suffer from what scientists call "Plant Blindness."
We look at a tree and we see a background object. We see furniture. We see "nature." We assume that because they are quiet, they are simple. We assume that because they do not run, they do not think. But this is a failure of our imagination, not their reality.
Recent research into "plant neurobiology" has begun to challenge everything we thought we knew about intelligence. It suggests that for millions of years, we have been ignoring a vast, silent, and deeply sophisticated consciousness simply because it doesn't speak our language.
For the woman who has often felt unseen, or who has felt that her way of knowing the world is too quiet for this noisy culture—the plants have a message for you.
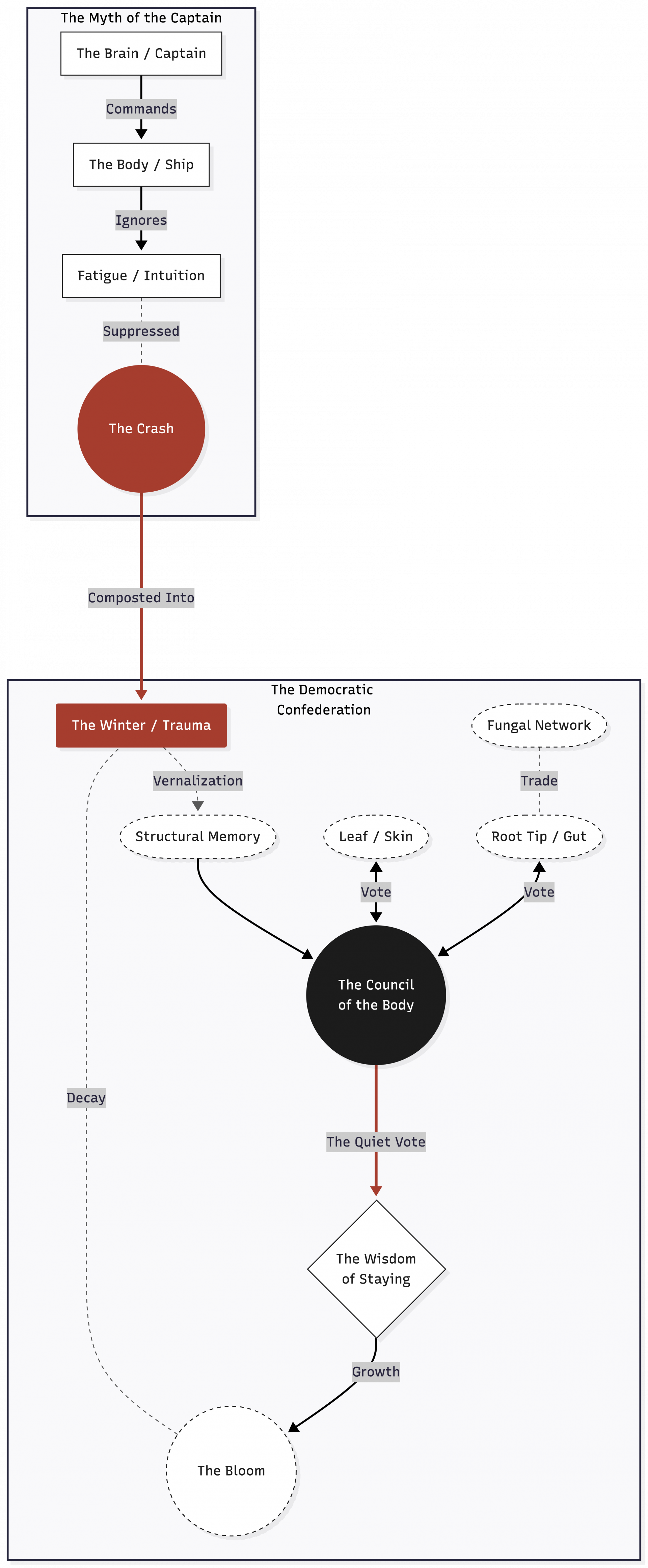
Part I: The Myth of the Captain
We are raised in a culture that worships the brain. We are taught the Cartesian model: "I think, therefore I am." We view the mind as the Captain and the body as the Ship. The Captain barks orders, and the Ship obeys. We try to "control" our emotions. We try to "logic" our way out of feelings.
But plants do not have a Captain. They have no central brain. No CEO. No dictator.
Responding to touch via cellular consensus, not brain command.
Instead, plants utilize what biologist Anthony Trewavas calls a "Democratic Confederation."
In a plant, information is processed locally. The root tips taste the soil and decide where to forage. The leaves sense the angle of the light and decide how to twist. The stems feel the wind and decide how to thicken. There is no central command center. Intelligence is distributed. The whole body thinks.
You do not always need to be the Captain. What if you allowed yourself to operate like the fern? To let your tired shoulders have a vote? To trust that your body possesses a wisdom that your mind cannot access? You are not a machine to be driven. You are an ecology to be tended.
Part II: The Memory of Winter
We are often told that holding onto the past is a weakness. That we should "let it go." That trauma is a glitch in the system. But the plants teach us that memory is architecture.
Because plants lack a neural network to store "files" of memory, they use Epigenetic Memory. They write their history onto their physical form.
Consider the process of Vernalization. Many plants (like winter wheat) literally cannot bloom unless they have experienced a prolonged period of freezing cold. They need the winter. But how do they "know" they have endured it? They mark it on their chromatin. They embody the cold, and that physical memory is the key that unlocks the bloom in spring.
Your history is not baggage. The difficult seasons you have endured—the winters of your life—are not things you need to "erase." You have been vernalized. The resilience you built in those dark months is now part of your structure. It is the very thing that allows you to bloom now.
Digital Compost
What "winter" are you carrying? A worry, a failure, an old expectation. Type it below and offer it to the soil. It is not waste; it is fertilizer.
It is done. The soil thanks you.
Part III: The Wisdom of Staying
We are creatures of motion. From the moment we enter the world, we are taught that to be alive is to move. Speed is smart. Pivoting is smart. Hustling is smart. If you aren't moving forward, you're falling behind.
But plants have evolved a different strategy. Because they cannot run from their problems, they must solve them. They negotiate complex trade agreements with fungal networks. They recognize their kin. They are masters of The Elder Intelligence—a genius that is not alien to us, but simply forgotten. It is a wisdom that requires staying put.
Hearing the electrical signals of underground communication.
In a world that screams at you to move, there is a radical power in staying. If you feel "stuck," perhaps you are simply doing the deep, quiet work of the root. You are gathering resources. You are solving the problem from where you stand. Fast is not the only way to be intelligent.
"The Council of the Body"
This week, when you face a decision—whether it's a big career move or just what to eat for dinner—try to bypass the Captain (the brain).
1. Ask the question.
2. Wait.
3. Ask your stomach. Ask your chest. Ask the soles of your feet.
Listen for the Democratic Confederation. Listen for the quiet vote.
You have reached the end
of the feed.
You can keep scrolling, or you can begin the practice. The Circle is designed to be the last thing you open, not the next thing you swipe.
Leave the Internet
